Database Management

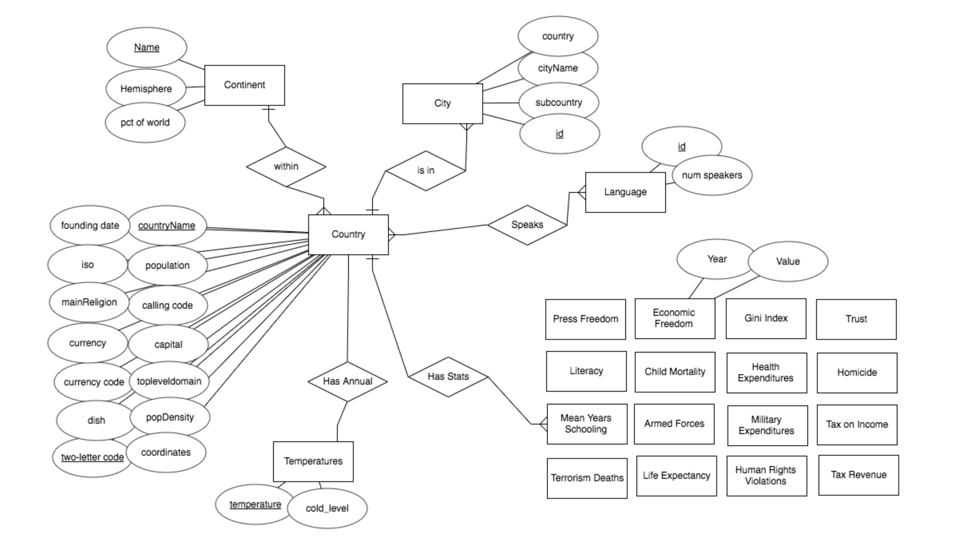
"Find Myself A City" was a project initially imagined as a database of cities around the world. I am an avid world traveler and am interested in facts and statistics, so I was interested in making a database of world cities. This project quickly morphed into a country database, though, because there was much more data to work with. In fact, this project needed to be refactored several times, and I learned a lot about responding to feedback from my project manager (in this case my instructor). This project uses postgreSQL, psycopg2, sqlAlchemy, python and pandas. The final iteration of this project was a CLI menu program with embedded SQL. Query strings would be constructed based on user input.

ERD Diagram ERD Diagram ERD Diagram